|
Paparazzi UAS
v6.2.0_stable
Paparazzi is a free software Unmanned Aircraft System.
|
Include dependency graph for tag_tracking.h:
This graph shows which files directly or indirectly include this file:Go to the source code of this file.
Data Structures | |
| struct | tag_tracking_public |
Macros | |
| #define | TAG_TRACKING_SEARCHING 0 |
| #define | TAG_TRACKING_RUNNING 1 |
| #define | TAG_TRACKING_LOST 2 |
| #define | TAG_TRACKING_DISABLE 3 |
| #define | TAG_TRACKING_FIXED_POS 0 |
| #define | TAG_TRACKING_MOVING 1 |
Functions | |
| void | tag_tracking_init (void) |
| void | tag_tracking_propagate (void) |
| void | tag_tracking_propagate_start (void) |
| void | tag_tracking_report (void) |
| void | tag_tracking_parse_target_pos (uint8_t *buf) |
| void | tag_tracking_compute_speed (void) |
| Control function. More... | |
Variables | |
| struct tag_tracking_public | tag_tracking |
| struct tag_tracking_public |
Definition at line 47 of file tag_tracking.h.
Collaboration diagram for tag_tracking_public:| Data Fields | ||
|---|---|---|
| float | kp | horizontal tracking command gain |
| float | kpz | vertical tracking command gain |
| uint8_t | motion_type | type of tag motion |
| struct FloatVect3 | pos | estimated position |
| float | predict_time | prediction time for WP tag |
| struct FloatVect3 | speed | estimated speed |
| struct NedCoor_f | speed_cmd | speed command to track the tag position |
| uint8_t | status | tracking status flag |
| #define TAG_TRACKING_DISABLE 3 |
Definition at line 40 of file tag_tracking.h.
| #define TAG_TRACKING_FIXED_POS 0 |
Definition at line 44 of file tag_tracking.h.
| #define TAG_TRACKING_LOST 2 |
Definition at line 39 of file tag_tracking.h.
| #define TAG_TRACKING_MOVING 1 |
Definition at line 45 of file tag_tracking.h.
| #define TAG_TRACKING_RUNNING 1 |
Definition at line 38 of file tag_tracking.h.
| #define TAG_TRACKING_SEARCHING 0 |
Definition at line 37 of file tag_tracking.h.
| void tag_tracking_compute_speed | ( | void | ) |
Control function.
calling this function only updates the command vector it can be applied to the guidance control using the guided mode or from the flight plan with 'guided' instruction
Definition at line 393 of file tag_tracking.c.
| void tag_tracking_init | ( | void | ) |
Definition at line 276 of file tag_tracking.c.
References tag_tracking::body_to_cam, tag_tracking::cam_pos, float_rmat_of_eulers, FLOAT_VECT3_ZERO, tag_tracking::meas, tag_track_cb(), tag_track_ev, tag_track_private, TAG_TRACKING_BODY_TO_CAM_PHI, TAG_TRACKING_BODY_TO_CAM_PSI, TAG_TRACKING_BODY_TO_CAM_THETA, TAG_TRACKING_CAM_POS_X, TAG_TRACKING_CAM_POS_Y, TAG_TRACKING_CAM_POS_Z, TAG_TRACKING_FIXED_POS, TAG_TRACKING_ID, TAG_TRACKING_KP, TAG_TRACKING_KPZ, TAG_TRACKING_PREDICT_TIME, TAG_TRACKING_SEARCHING, tag_tracking::timeout, tag_tracking::updated, and VECT3_ASSIGN.
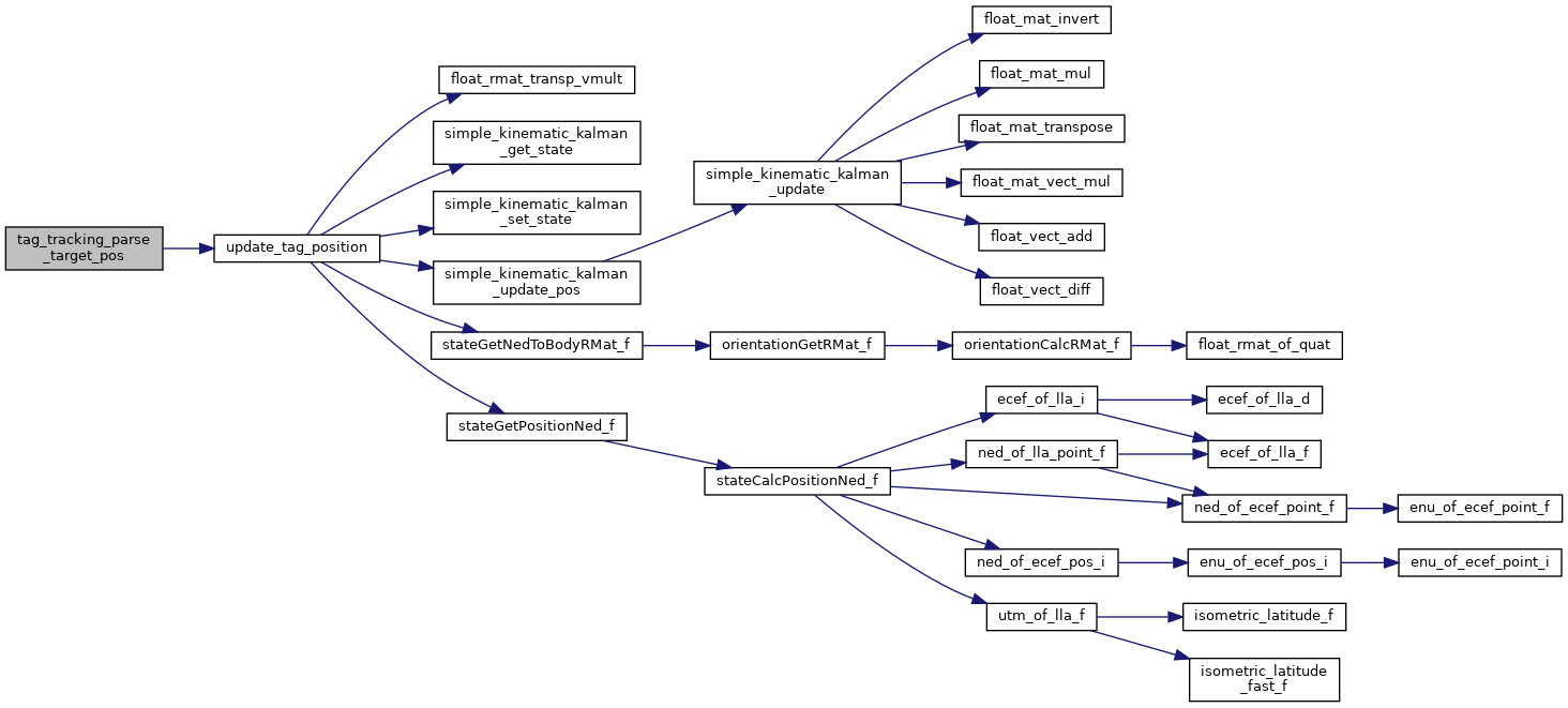
Here is the call graph for this function:| void tag_tracking_parse_target_pos | ( | uint8_t * | buf | ) |
Definition at line 236 of file tag_tracking.c.
References tag_tracking::id, tag_tracking::meas, tag_track_private, TAG_TRACKING_COORD_TO_M, tag_tracking::timeout, update_tag_position(), tag_tracking::updated, FloatVect3::x, FloatVect3::y, and FloatVect3::z.
Here is the call graph for this function:| void tag_tracking_propagate | ( | void | ) |
Definition at line 308 of file tag_tracking.c.
References kalman, simple_kinematic_kalman_get_state(), simple_kinematic_kalman_predict(), SIMPLE_KINEMATIC_KALMAN_SPEED_3D, simple_kinematic_kalman_update_speed(), tag_track_dt, tag_track_private, TAG_TRACKING_FIXED_POS, TAG_TRACKING_LOST, tag_tracking_propagate_start(), TAG_TRACKING_RUNNING, TAG_TRACKING_SEARCHING, TAG_TRACKING_TIMEOUT, tag_tracking::timeout, and update_wp().
Here is the call graph for this function:| void tag_tracking_propagate_start | ( | void | ) |
Definition at line 349 of file tag_tracking.c.
References kalman, simple_kinematic_kalman_init(), tag_track_dt, tag_track_private, TAG_TRACKING_P0_POS, TAG_TRACKING_P0_SPEED, TAG_TRACKING_Q_SIGMA2, TAG_TRACKING_R, TAG_TRACKING_SEARCHING, and tag_tracking::timeout.
Referenced by tag_tracking_propagate().
Here is the call graph for this function:
Here is the caller graph for this function:| void tag_tracking_report | ( | void | ) |
Definition at line 357 of file tag_tracking.c.
References DefaultChannel, DefaultDevice, ecef_of_ned_point_f(), tag_tracking::id, kalman, LlaCoor_f::lat, lla_of_ecef_f(), LlaCoor_f::lon, msg, State::ned_origin_f, SimpleKinematicKalman::state, state, tag_track_private, TAG_TRACKING_RUNNING, update_wp(), and tag_tracking::updated.
Here is the call graph for this function:
|
extern |
Definition at line 154 of file tag_tracking.c.