Paparazzi UAS  v6.2.0_stable
Paparazzi is a free software Unmanned Aircraft System.
All Data Structures Namespaces Files Functions Variables Typedefs Enumerations Enumerator Macros Modules Pages
stabilization_attitude_quat_indi.c File Reference

MAVLab Delft University of Technology This control algorithm is Incremental Nonlinear Dynamic Inversion (INDI) More...

+ Include dependency graph for stabilization_attitude_quat_indi.c:

Go to the source code of this file.

Functions

void stabilization_attitude_init (void)
 stabilization_attitude_init More...
 
void stabilization_attitude_enter (void)
 
void stabilization_attitude_set_failsafe_setpoint (void)
 
void stabilization_attitude_set_rpy_setpoint_i (struct Int32Eulers *rpy)
 
void stabilization_attitude_set_earth_cmd_i (struct Int32Vect2 *cmd, int32_t heading)
 
void stabilization_attitude_run (bool in_flight)
 
void stabilization_attitude_read_rc (bool in_flight, bool in_carefree, bool coordinated_turn)
 

Detailed Description

MAVLab Delft University of Technology This control algorithm is Incremental Nonlinear Dynamic Inversion (INDI)

This is an implementation of the publication in the journal of Control Guidance and Dynamics: Adaptive Incremental Nonlinear Dynamic Inversion for Attitude Control of Micro Aerial Vehicles

This is an implementation of the publication in the journal of Control Guidance and Dynamics: Adaptive Incremental Nonlinear Dynamic Inversion for Attitude Control of Micro Aerial Vehicles http://arc.aiaa.org/doi/pdf/10.2514/1.G001490

Definition in file stabilization_attitude_quat_indi.c.

Function Documentation

◆ stabilization_attitude_enter()

void stabilization_attitude_enter ( void  )

Definition at line 43 of file stabilization_attitude_quat_indi.c.

References stabilization_indi_enter().

+ Here is the call graph for this function:

◆ stabilization_attitude_init()

void stabilization_attitude_init ( void  )

stabilization_attitude_init

Initialize the heli indi attitude controller.

Definition at line 35 of file stabilization_attitude_quat_indi.c.

References stabilization_indi_init().

+ Here is the call graph for this function:

◆ stabilization_attitude_read_rc()

void stabilization_attitude_read_rc ( bool  in_flight,
bool  in_carefree,
bool  coordinated_turn 
)

Definition at line 68 of file stabilization_attitude_quat_indi.c.

References stabilization_indi_read_rc().

+ Here is the call graph for this function:

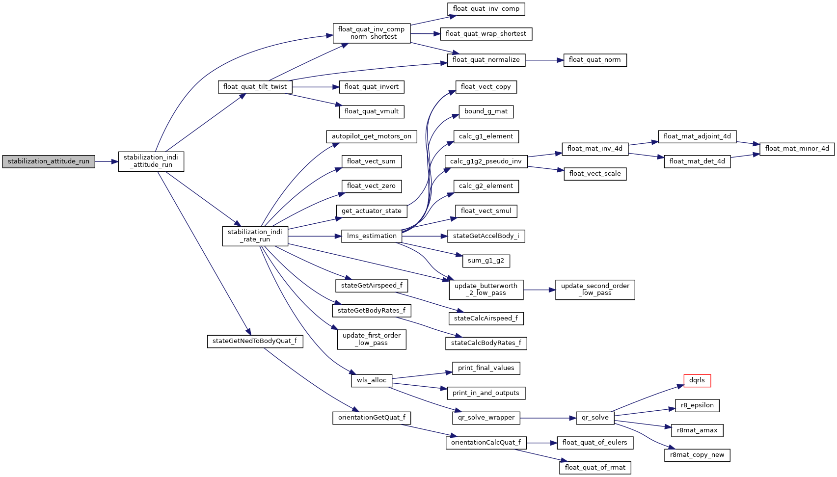
◆ stabilization_attitude_run()

void stabilization_attitude_run ( bool  in_flight)

Definition at line 63 of file stabilization_attitude_quat_indi.c.

References stab_att_sp_quat, and stabilization_indi_attitude_run().

+ Here is the call graph for this function:

◆ stabilization_attitude_set_earth_cmd_i()

void stabilization_attitude_set_earth_cmd_i ( struct Int32Vect2 cmd,
int32_t  heading 
)

Definition at line 58 of file stabilization_attitude_quat_indi.c.

References heading, and stabilization_indi_set_earth_cmd_i().

+ Here is the call graph for this function:

◆ stabilization_attitude_set_failsafe_setpoint()

void stabilization_attitude_set_failsafe_setpoint ( void  )

Definition at line 48 of file stabilization_attitude_quat_indi.c.

References stabilization_indi_set_failsafe_setpoint().

+ Here is the call graph for this function:

◆ stabilization_attitude_set_rpy_setpoint_i()

void stabilization_attitude_set_rpy_setpoint_i ( struct Int32Eulers rpy)

Definition at line 53 of file stabilization_attitude_quat_indi.c.

References stabilization_indi_set_rpy_setpoint_i().

+ Here is the call graph for this function: