|
Paparazzi UAS
v6.2.0_stable
Paparazzi is a free software Unmanned Aircraft System.
|
#include "std.h"#include "../flight_gear.h"#include "math/pprz_geodetic_double.h"#include "math/pprz_algebra_double.h"
Include dependency graph for nps_fdm.h:
This graph shows which files directly or indirectly include this file:Go to the source code of this file.
Data Structures | |
| struct | NpsFdm |
Functions | |
| void | nps_fdm_init (double dt) |
| Initialize actuator dynamics, set unused fields in fdm. More... | |
| void | nps_fdm_run_step (bool launch, double *commands, int commands_nb) |
| Update the simulation state. More... | |
| void | nps_fdm_set_wind (double speed, double dir) |
| void | nps_fdm_set_wind_ned (double wind_north, double wind_east, double wind_down) |
| void | nps_fdm_set_turbulence (double wind_speed, int turbulence_severity) |
| void | nps_fdm_set_temperature (double temp, double h) |
| Set temperature in degrees Celcius at given height h above MSL. More... | |
Variables | |
| struct NpsFdm | fdm |
| Holds all necessary NPS FDM state information. More... | |
| struct NpsFdm |
Collaboration diagram for NpsFdm:| Data Fields | ||
|---|---|---|
| double | agl | |
| double | airspeed | equivalent airspeed in m/s |
| double | aoa | angle of attack in rad |
| struct DoubleVect3 | body_accel |
acceleration in body frame as measured by an accelerometer (incl. gravity) |
| struct DoubleVect3 | body_ecef_accel | acceleration in body frame, wrt ECEF frame |
| struct DoubleRates | body_ecef_rotaccel | |
| struct DoubleRates | body_ecef_rotvel | |
| struct DoubleVect3 | body_ecef_vel | velocity in body frame, wrt ECEF frame |
| struct DoubleVect3 | body_inertial_accel | acceleration in body frame, wrt ECI inertial frame |
| struct DoubleRates | body_inertial_rotaccel | |
| struct DoubleRates | body_inertial_rotvel | |
| double | curr_dt | |
| double | dynamic_pressure | dynamic pressure in Pascal |
| struct EcefCoor_d | ecef_ecef_accel | acceleration in ECEF frame, wrt ECEF frame |
| struct EcefCoor_d | ecef_ecef_vel | velocity in ECEF frame, wrt ECEF frame |
| struct EcefCoor_d | ecef_pos | |
| struct DoubleQuat | ecef_to_body_quat | |
| float | elevator | |
| uint32_t | eng_state[FG_NET_FDM_MAX_ENGINES] | |
| float | flap | |
| double | hmsl | |
| double | init_dt | |
| float | left_aileron | |
| struct LlaCoor_d | lla_pos | |
| struct LlaCoor_d | lla_pos_geoc | |
| struct LlaCoor_d | lla_pos_geod | |
| struct LlaCoor_d | lla_pos_pprz | |
| struct NedCoor_d | ltp_ecef_accel | acceleration in LTP frame, wrt ECEF frame |
| struct NedCoor_d | ltp_ecef_vel | velocity in LTP frame, wrt ECEF frame |
| struct DoubleVect3 | ltp_g | |
| struct DoubleVect3 | ltp_h | |
| struct DoubleEulers | ltp_to_body_eulers | |
| struct DoubleQuat | ltp_to_body_quat | |
| struct NedCoor_d | ltpprz_ecef_accel | accel in ltppprz frame, wrt ECEF frame |
| struct NedCoor_d | ltpprz_ecef_vel | velocity in ltppprz frame, wrt ECEF frame |
| struct NedCoor_d | ltpprz_pos | |
| struct DoubleEulers | ltpprz_to_body_eulers | |
| struct DoubleQuat | ltpprz_to_body_quat | |
| int | nan_count | |
| uint32_t | num_engines | |
| bool | on_ground | |
| double | pressure | current (static) atmospheric pressure in Pascal |
| double | pressure_sl | pressure at sea level in Pascal |
| float | right_aileron | |
| float | rpm[FG_NET_FDM_MAX_ENGINES] | |
| float | rudder | |
| double | sideslip | sideslip angle in rad |
| double | temperature | current temperature in degrees Celcius |
| double | time | |
| double | total_pressure | total atmospheric pressure in Pascal |
| struct DoubleVect3 | wind | velocity in m/s in NED |
| void nps_fdm_init | ( | double | dt | ) |
Initialize actuator dynamics, set unused fields in fdm.
| dt | Initialize actuator dynamics, set unused fields in fdm. |
Definition at line 119 of file nps_fdm_crrcsim.c.
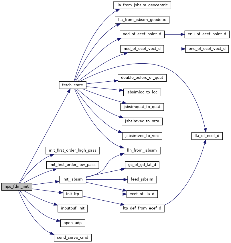
References _crrcsim::buf, crrcsim, NpsFdm::curr_dt, NpsFdm::dynamic_pressure, fdm, FDMExec, fetch_state(), gazebo_actuators, gazebo_actuators_t::highpass, NpsFdm::init_dt, init_first_order_high_pass(), init_first_order_low_pass(), init_jsbsim(), init_ltp(), inputbuf_init(), gazebo_actuators_t::lowpass, NpsFdm::ltpprz_to_body_eulers, gazebo_actuators_t::max_ang_momentum, MIN_DT, min_dt, NpsFdm::nan_count, NPS_COMMANDS_NB, NPS_CRRCSIM_HOST_IP, NPS_CRRCSIM_HOST_PORT, offset, NpsFdm::on_ground, open_udp(), PPRZ_ISA_SEA_LEVEL_PRESSURE, NpsFdm::pressure, NpsFdm::pressure_sl, DoubleEulers::psi, send_servo_cmd(), _crrcsim::socket, NpsFdm::temperature, NpsFdm::time, NpsFdm::total_pressure, TRUE, UDP_NONBLOCKING, and VECT3_ASSIGN.
Referenced by nps_main_init().
Here is the call graph for this function:
Here is the caller graph for this function:| void nps_fdm_run_step | ( | bool | launch, |
| double * | act_commands, | ||
| int | commands_nb | ||
| ) |
Update the simulation state.
| launch | |
| act_commands | |
| commands_nb |
Definition at line 150 of file nps_fdm_crrcsim.c.
References NpsFdm::agl, NpsFdm::body_ecef_rotaccel, NpsFdm::body_ecef_rotvel, check_for_nan(), commands, crrcsim, NpsFdm::curr_dt, _crrcsim::data_buffer, decode_ahrspacket(), decode_gpspacket(), decode_imupacket(), double_quat_of_eulers(), DRIVE_SHAFT_DISTANCE, NpsFdm::ecef_ecef_accel, NpsFdm::ecef_ecef_vel, ecef_of_enu_point_d(), ecef_of_enu_vect_d(), NpsFdm::ecef_pos, enu_of_ecef_point_d(), enu_of_ecef_vect_d(), FALSE, fdm, FDMExec, feed_jsbsim(), FeetOfMeters, fetch_state(), FLOAT_VECT2_NORM, gazebo_initialized, gazebo_read(), gazebo_write(), get_msg(), NpsFdm::init_dt, init_gazebo(), NpsFdm::ltp_ecef_vel, NpsFdm::ltp_to_body_eulers, NpsFdm::ltp_to_body_quat, ltpdef, NpsFdm::ltpprz_ecef_accel, NpsFdm::ltpprz_ecef_vel, NpsFdm::ltpprz_pos, NpsFdm::ltpprz_to_body_eulers, MAX_DELTA, min_dt, model, mu, NpsFdm::nan_count, ned_of_ecef_point_d(), ned_of_ecef_vect_d(), DoubleEulers::psi, DoubleRates::r, rover_acc, rover_pos, rover_vel, send_servo_cmd(), NpsFdm::time, TRUE, vehicle_radius_max, EnuCoor_d::x, EnuCoor_d::y, and NedCoor_d::z.
Referenced by nps_main_run_sim_step().
Here is the call graph for this function:
Here is the caller graph for this function:| void nps_fdm_set_temperature | ( | double | temp, |
| double | h | ||
| ) |
Set temperature in degrees Celcius at given height h above MSL.
Definition at line 319 of file nps_fdm_gazebo.cpp.
Here is the call graph for this function:| void nps_fdm_set_turbulence | ( | double | wind_speed, |
| int | turbulence_severity | ||
| ) |
Definition at line 211 of file nps_fdm_crrcsim.c.
References FDMExec, and FeetOfMeters.
Referenced by nps_atmosphere_update().
Here is the caller graph for this function:| void nps_fdm_set_wind | ( | double | speed, |
| double | dir | ||
| ) |
Definition at line 200 of file nps_fdm_crrcsim.c.
References dir, FDMExec, and FeetOfMeters.
| void nps_fdm_set_wind_ned | ( | double | wind_north, |
| double | wind_east, | ||
| double | wind_down | ||
| ) |
Definition at line 205 of file nps_fdm_crrcsim.c.
References FDMExec, and FeetOfMeters.
Referenced by nps_atmosphere_update().
Here is the caller graph for this function:
|
extern |
Holds all necessary NPS FDM state information.
Definition at line 1 of file nps_fdm_crrcsim.c.
Referenced by check_for_nan(), decode_ahrspacket(), decode_gpspacket(), decode_imupacket(), fetch_state(), gazebo_read(), gps_feed_value(), init_ltp(), nps_fdm_init(), nps_fdm_run_step(), nps_flightgear_send(), nps_flightgear_send_fdm(), nps_ins_data_loop(), nps_ivy_display(), nps_ivy_send_WORLD_ENV_REQ(), nps_main_display(), nps_main_loop(), nps_sensor_accel_run_step(), nps_sensor_airspeed_run_step(), nps_sensor_aoa_run_step(), nps_sensor_baro_run_step(), nps_sensor_gps_run_step(), nps_sensor_gyro_run_step(), nps_sensor_mag_run_step(), nps_sensor_sideslip_run_step(), nps_sensor_sonar_run_step(), nps_sensor_temperature_run_step(), sim_overwrite_ahrs(), and sim_overwrite_ins().