|
Paparazzi UAS
v6.2.0_stable
Paparazzi is a free software Unmanned Aircraft System.
|
Computer vision framework for onboard processing. More...
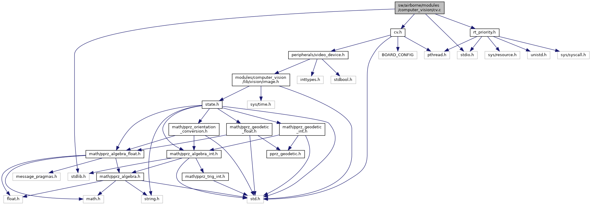
Include dependency graph for cv.c:Go to the source code of this file.
Functions | |
| void | cv_attach_listener (struct video_config_t *device, struct video_listener *new_listener) |
| int8_t | cv_async_function (struct cv_async *async, struct image_t *img) |
| void * | cv_async_thread (void *args) |
| static uint32_t | timeval_diff (struct timeval *A, struct timeval *B) |
| struct video_listener * | cv_add_to_device (struct video_config_t *device, cv_function func, uint16_t fps, uint8_t id) |
| struct video_listener * | cv_add_to_device_async (struct video_config_t *device, cv_function func, int nice_level, uint16_t fps, uint8_t id) |
| void | cv_run_device (struct video_config_t *device, struct image_t *img) |
Computer vision framework for onboard processing.
Definition in file cv.c.
| struct video_listener* cv_add_to_device | ( | struct video_config_t * | device, |
| cv_function | func, | ||
| uint16_t | fps, | ||
| uint8_t | id | ||
| ) |
Definition at line 46 of file cv.c.
References video_listener::active, add_video_device(), video_listener::async, video_config_t::cv_listener, video_listener::func, video_listener::id, listener, video_listener::maximum_fps, and video_listener::next.
Referenced by color_object_detector_init(), colorfilter_init(), cv_add_to_device_async(), cv_blob_locator_init(), detect_contour_init(), detect_gate_init(), detect_window_init(), opencvdemo_init(), opticflow_module_init(), pano_unwrap_init(), qrcode_init(), undistort_image_init(), video_capture_init(), and video_usb_logger_start().
Here is the call graph for this function:
Here is the caller graph for this function:| struct video_listener* cv_add_to_device_async | ( | struct video_config_t * | device, |
| cv_function | func, | ||
| int | nice_level, | ||
| uint16_t | fps, | ||
| uint8_t | id | ||
| ) |
Definition at line 83 of file cv.c.
References video_listener::async, image_t::buf, image_t::buf_size, cv_add_to_device(), cv_async_thread(), video_listener::func, cv_async::img_available, cv_async::img_copy, cv_async::img_mutex, listener, cv_async::thread_id, and cv_async::thread_priority.
Referenced by bebop_ae_awb_init(), and viewvideo_init().
Here is the call graph for this function:
Here is the caller graph for this function:Definition at line 112 of file cv.c.
References video_listener::async, image_t::buf, image_t::buf_size, image_t::h, image_copy(), image_create(), image_free(), cv_async::img_available, cv_async::img_copy, cv_async::img_mutex, cv_async::img_processed, image_t::type, and image_t::w.
Referenced by cv_run_device().
Here is the call graph for this function:
Here is the caller graph for this function:| void * cv_async_thread | ( | void * | args | ) |
Definition at line 145 of file cv.c.
References video_listener::async, video_listener::func, video_listener::id, cv_async::img_available, cv_async::img_copy, cv_async::img_mutex, cv_async::img_processed, listener, set_nice_level(), cv_async::thread_priority, and cv_async::thread_running.
Referenced by cv_add_to_device_async().
Here is the call graph for this function:
Here is the caller graph for this function:| void cv_attach_listener | ( | struct video_config_t * | device, |
| struct video_listener * | new_listener | ||
| ) |
| void cv_run_device | ( | struct video_config_t * | device, |
| struct image_t * | img | ||
| ) |
Definition at line 178 of file cv.c.
References video_listener::active, video_listener::async, cv_async_function(), video_config_t::cv_listener, video_listener::func, video_listener::id, listener, video_listener::maximum_fps, video_listener::next, timeval_diff(), video_listener::ts, and image_t::ts.
Referenced by video_thread_function().
Here is the call graph for this function:
Here is the caller graph for this function: