|
Paparazzi UAS
v6.2.0_stable
Paparazzi is a free software Unmanned Aircraft System.
|
Air Data interface. More...
#include "std.h"#include "pprzlink/pprzlink_device.h"#include "pprzlink/pprzlink_transport.h"
Include dependency graph for air_data.h:
This graph shows which files directly or indirectly include this file:Go to the source code of this file.
Data Structures | |
| struct | AirData |
| Air Data strucute. More... | |
Functions | |
| void | air_data_init (void) |
| AirData initialization. More... | |
| void | air_data_periodic (void) |
| Check health. More... | |
| void | air_data_parse_WIND_INFO (struct link_device *dev, struct transport_tx *trans, uint8_t *buf) |
| Parse datalink wind info message. More... | |
| float | air_data_get_amsl (void) |
| Return AMSL (altitude AboveSeaLevel). More... | |
| float | eas_from_dynamic_pressure (float q) |
| Calculate equivalent airspeed from dynamic pressure. More... | |
| float | get_tas_factor (float p, float t) |
| Calculate true airspeed (TAS) factor. More... | |
| float | tas_from_eas (float eas) |
| Calculate true airspeed from equivalent airspeed. More... | |
| float | eas_from_tas (float tas) |
| Calculate equivalent airspeed from true airspeed. More... | |
| float | tas_from_dynamic_pressure (float q) |
| Calculate true airspeed from dynamic pressure. More... | |
Variables | |
| struct AirData | air_data |
| global AirData state More... | |
Air Data interface.
Definition in file air_data.h.
| struct AirData |
Air Data strucute.
Definition at line 39 of file air_data.h.
| Data Fields | ||
|---|---|---|
| float | airspeed | Equivalent Air Speed (equals to Calibrated Air Speed at low speed/altitude) (in m/s, -1 if unknown. |
| float | amsl_baro | altitude above sea level in m from pressure and QNH |
| bool | amsl_baro_valid | TRUE if amsl_baro is currently valid. |
| float | aoa | angle of attack (rad) |
| bool | calc_airspeed | if TRUE, calculate airspeed from differential pressure |
| bool | calc_amsl_baro | if TRUE, calculate amsl_baro |
| bool | calc_qnh_once | flag to calculate QNH with next pressure measurement |
| bool | calc_tas_factor | if TRUE, calculate tas_factor when getting a temp measurement |
| float | differential | Differential pressure (total - static pressure) (Pa) |
| float | pressure | Static atmospheric pressure (Pa), -1 if unknown. |
| float | qnh | Barometric pressure adjusted to sea level in hPa, -1 if unknown. |
| float | sideslip | sideslip angle (rad) |
| float | tas | True Air Speed (TAS) in m/s, -1 if unknown. |
| float | tas_factor | factor to convert equivalent airspeed (EAS) to true airspeed (TAS) |
| float | temperature | temperature in degrees Celcius, -1000 if unknown |
| float | wind_dir | wind direction (rad, 0 north, >0 clockwise) |
| float | wind_speed | wind speed (m/s) |
| float air_data_get_amsl | ( | void | ) |
Return AMSL (altitude AboveSeaLevel).
If AMSL from baro is valid, return that, otherwise from gps.
Definition at line 258 of file air_data.c.
References air_data, LlaCoor_f::alt, AirData::amsl_baro, AirData::amsl_baro_valid, and stateGetPositionLla_f().
Referenced by compute_tas_factor().
Here is the call graph for this function:
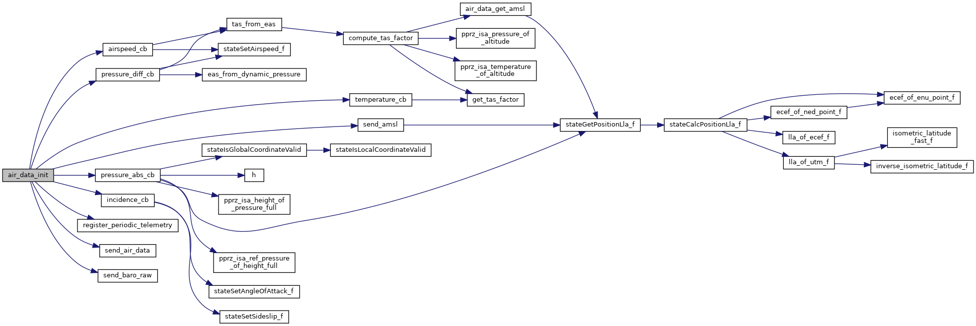
Here is the caller graph for this function:| void air_data_init | ( | void | ) |
AirData initialization.
Called at startup.
Called at startup. Bind ABI messages
Definition at line 217 of file air_data.c.
References air_data, AIR_DATA_AIRSPEED_ID, AIR_DATA_BARO_ABS_ID, AIR_DATA_BARO_DIFF_ID, AIR_DATA_CALC_AIRSPEED, AIR_DATA_CALC_AMSL_BARO, AIR_DATA_CALC_TAS_FACTOR, AIR_DATA_INCIDENCE_ID, AIR_DATA_TAS_FACTOR, AIR_DATA_TEMPERATURE_ID, AirData::airspeed, airspeed_cb(), airspeed_ev, AirData::amsl_baro, AirData::amsl_baro_valid, AirData::aoa, baro_health_counter, AirData::calc_airspeed, AirData::calc_amsl_baro, AirData::calc_qnh_once, AirData::calc_tas_factor, DefaultPeriodic, AirData::differential, incidence_cb(), incidence_ev, AirData::pressure, pressure_abs_cb(), pressure_abs_ev, pressure_diff_cb(), pressure_diff_ev, AirData::qnh, register_periodic_telemetry(), send_air_data(), send_amsl(), send_baro_raw(), AirData::sideslip, AirData::tas, AirData::tas_factor, AirData::temperature, temperature_cb(), temperature_ev, AirData::wind_dir, and AirData::wind_speed.
Here is the call graph for this function:| void air_data_parse_WIND_INFO | ( | struct link_device * | dev, |
| struct transport_tx * | trans, | ||
| uint8_t * | buf | ||
| ) |
Parse datalink wind info message.
Definition at line 278 of file air_data.c.
References air_data, AirData::airspeed, dev, eas_from_tas(), float_vect2_norm(), stateGetAirspeed_f(), stateSetAirspeed_f(), stateSetHorizontalWindspeed_f(), stateSetVerticalWindspeed_f(), AirData::tas, AirData::wind_dir, AirData::wind_speed, FloatVect2::x, and FloatVect2::y.
Here is the call graph for this function:| void air_data_periodic | ( | void | ) |
Check health.
Needs to be called periodically.
Definition at line 268 of file air_data.c.
References air_data, AirData::amsl_baro_valid, and baro_health_counter.
| float eas_from_dynamic_pressure | ( | float | q | ) |
Calculate equivalent airspeed from dynamic pressure.
Dynamic pressure
(also called impact pressure) is the difference between total(pitot) and static pressure.
| q | dynamic pressure in Pa |
Dynamic pressure
(also called impact pressure) is the difference between total(pitot) and static pressure.
Airspeed from dynamic pressure:
with
as air density. Using standard sea level air density
gives you equivalent airspeed (EAS).
| q | dynamic pressure in Pa |
Definition at line 321 of file air_data.c.
References PPRZ_ISA_AIR_DENSITY.
Referenced by pressure_diff_cb(), and tas_from_dynamic_pressure().
Here is the caller graph for this function:| float eas_from_tas | ( | float | tas | ) |
Calculate equivalent airspeed from true airspeed.
| tas | true airspeed (TAS) in m/s |
EAS from True airspeed (TAS): EAS = TAS / air_data.tas_factor
| tas | true airspeed (TAS) in m/s |
Definition at line 404 of file air_data.c.
References air_data, compute_tas_factor(), and AirData::tas_factor.
Referenced by air_data_parse_WIND_INFO(), and wind_estimation_quadrotor_periodic().
Here is the call graph for this function:
Here is the caller graph for this function:| float get_tas_factor | ( | float | p, |
| float | t | ||
| ) |
Calculate true airspeed (TAS) factor.
TAS = tas_factor * EAS
| p | current air pressure in Pa |
| t | current air temperature in degrees Celcius |
TAS = tas_factor * EAS
True airspeed (TAS) from equivalent airspeed (EAS):
and
where
| p | current air pressure in Pa |
| t | current air temperature in degrees Celcius |
Definition at line 349 of file air_data.c.
References KelvinOfCelsius, p, PPRZ_ISA_SEA_LEVEL_PRESSURE, and PPRZ_ISA_SEA_LEVEL_TEMP.
Referenced by compute_tas_factor(), and temperature_cb().
Here is the caller graph for this function:| float tas_from_dynamic_pressure | ( | float | q | ) |
Calculate true airspeed from dynamic pressure.
Dynamic pressure
(also called impact pressure) is the difference between total(pitot) and static pressure.
| q | dynamic pressure in Pa |
Definition at line 418 of file air_data.c.
References eas_from_dynamic_pressure(), and tas_from_eas().
Referenced by pressure_diff_cb().
Here is the call graph for this function:
Here is the caller graph for this function:| float tas_from_eas | ( | float | eas | ) |
Calculate true airspeed from equivalent airspeed.
| eas | equivalent airspeed (EAS) in m/s |
True airspeed (TAS) from EAS: TAS = air_data.tas_factor * EAS
| eas | equivalent airspeed (EAS) in m/s |
Definition at line 389 of file air_data.c.
References air_data, compute_tas_factor(), and AirData::tas_factor.
Referenced by airspeed_cb(), pressure_diff_cb(), and tas_from_dynamic_pressure().
Here is the call graph for this function:
Here is the caller graph for this function:
|
extern |
global AirData state
Definition at line 1 of file air_data.c.
Referenced by air_data_get_amsl(), air_data_init(), air_data_parse_WIND_INFO(), air_data_periodic(), airspeed_cb(), compute_tas_factor(), eas_from_tas(), incidence_cb(), pressure_abs_cb(), pressure_diff_cb(), send_air_data(), send_amsl(), send_baro_raw(), send_windtunnel_meas(), tas_from_eas(), and temperature_cb().